网络课程
在线题库
资料下载
微型社区
首页
考试资讯
施工管理
工程法规
建筑实务
市政实务
机电实务
水利实务
公路实务
最新信息:
二级建造师施工管理历年真题选篇(
┊
二级建造师施工管理历年真题选篇(
┊
二级建造师施工管理历年真题选篇(
┊
二级建造师施工管理历年真题选篇(
┊
考试政策
┊
合格标准
┊
查分
┊
报名
┊
考试心得
┊
辅导资料
┊
模拟试题
┊
历年真题
┊
章节练习
┊
每日一练
┊
辅导资料
┊
模拟试题
┊
历年真题
┊
章节练习
┊
每日一练
┊
辅导资料
┊
模拟试题
┊
历年真题
┊
章节练习
┊
每日一练
┊
辅导资料
┊
模拟试题
┊
历年真题
┊
章节练习
┊
每日一练
┊
辅导资料
┊
模拟试题
┊
历年真题
┊
章节练习
┊
每日一练
┊
辅导资料
┊
模拟试题
┊
历年真题
┊
章节练习
┊
每日一练
┊
辅导资料
┊
模拟试题
┊
历年真题
┊
章节练习
┊
每日一练
┊
位置:
主页
>
二级建造师
>
施工管理
>
辅导资料
> 2013年二级建造师施工管理知识点解读1.5:施工方
2013年二级建造师施工管理知识点解读1.5:施工方
2013-02-27 15:22
来源:学信教育网
评论
浏览
2013年二级建造师施工管理知识点解读1.5:施工方项目经理的任务和责任
点击查看 >>>2013年二级建造师施工管理第一章知识点解读汇总表
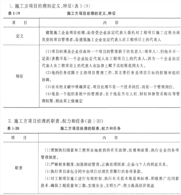
知识点解读:
(责任编辑:·静)
共3页:
上一页
1
2
3
下一页
相关推荐
2017年一级消防工程师报考条件
09月16日《公路工程管理与实务》每日一练
2015一级建造师考试《市政工程实务》易错
2015一级建造师考试《机电工程实务》易错
2015一级建造师考试《水利水电工程》易错
09月18日《建设工程造价管理》每日一练
09月18日《水利水电工程管理与实务》每日
09月18日《机电工程管理与实务》每日一练
考试资讯
消防重启注册!应急管理部印发《消防技术
利好消息:2019年河南省职业资格考试由考
通知|2019年一级建造师报名时间公布!
河南监理工程师准考证开始打印
河南一级建造师报名时间确定
2017年一级消防工程师报考条件
2017年一级注册消防工程师考试报考指南
2018年一级消防工程师考试常见问题汇总!
大家关注
考国家职业资格证书 居然有这么多
2016年一建成绩出炉,通过率居然是
2016年一级消防工程师《消防安全技
2018年消防工程师考试缺考率,终于
重磅!2019年消防临时资质取消通知
2019年全面取消消防临时资格证书,
一级消防工程师《消防案例分析》
2016一级建造师《项目管理》考试真
2018年消防工程师成绩什么时候出?
学历新规解读,2018年还能读名校专
最新试题
更多>