2015年福建招标师报名时间为9月1-9月9日
友情提醒:本次考试报名采用全国专业技术人员资格考试报名服务平台进行网上报名,报考人员应在规定时间内,已确认报名费网上缴纳成功,方为报名成功!(报名费不含教材费)
一、时间安排
1、网上报名时间: 9月1日至9月9日
2、报名照片上传: 报考人员在注册上传照片前,必须先下载照片处理工具软件(可直接点击下载或到福建人事考试网相关下载处下载),使用该软件报考人员自行对要上传的报名照片进行处理,生成文件名为"报名照片.jpg”的照片文件。只有通过处理后新生成的报名照片才能被网报平台识别并自动通过照片审核。报考人员进行报名时,系统默认使用注册时的照片。
3、全省(除厦门)现场资格审核时间:9月10日至9月11日
厦门报名点现场资格审核时间详见厦门人事考试测评中心网站www.xmks.gov.cn。(特别通知:福建省南平考区考生报考资格审核要求详见南平人社局网站"职称考试”栏目相应部署文件( http://www.nprs.gov.cn/zcks/index.shtml )
4、网上缴费时间: 9月1日至9月18日
5、网上下载打印准考证时间:10月30日起
6、考试时间和考试科目:

7、成绩公布时间:2016年1月,考生可通过省人事考试中心网址(WWW.FJPTA.COM )查询成绩。
8、领取证书时间:省直考区从2016年4月起(具体以网上领证通知为准),每周星期一、三上午办理领取证书事宜。各设区市办理领取证书事宜,可向当地人事职改部门或考试中心咨询。
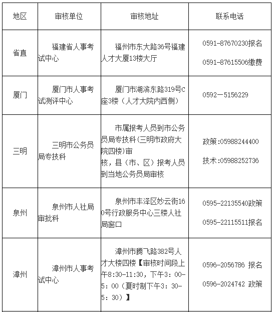
二、各设区市现场资格审核地址及联系方式


三、资格审核要求
1、招标师职业资格考试是新设立的考试,不是原招标师水平考试的延续。2014年招标师水平考试应试人员所取得的合格科目成绩,不能与新考试合并管理,所有报考考生均需通过现场资格审核。
2、报考人员于网上报名后,须用A4纸打印《资格考试申报表》(不需要另外提供照片),统一于规定的审核时间携带以下材料到所属报名点进行现场审核:
(1)单位介绍信或直接在《资格考试申报表》上盖章(以上均须注明从事招标专业工作年限)。
(2)身份证、毕业证书的原件及复印件(海外学历需出具教育部海外学历认证)。
注:如果考生毕业证书遗失,需持有教育部门办理的毕业证明书才可完成审核。
3、香港、澳门和台湾居民申请参加考试,在报名时应提交国务院教育行政部门认可的符合报考条件的相应专业学历证书原件及复印件从事招标专业工作年限证明、本人身份证明。台湾居民还应提交《台湾居民来往大陆通行证》原件及复印件。
四、网上报名、缴费办法和程序
1、本次考试报名采用全国专业技术人员资格考试报名服务平台进行网上报名、网上缴费的办法。报考人员均需进行用户注册并记录用户名及密码(可登录福建人事考试网www.fjpta.com从网上报名入口登录);登录后选择考试,填写报名信息,并打印报名表在规定的时间内到各报名点通过现场资格审核,方可进行网上缴费。
2、按财政、物价部门的收费标准收取。《招标采购专业知识与法律法规》和《招标采购项目管理》考试科目每人每科61元;《招标采购专业实务》考试科目每人每科65元;《招标采购合同管理》考试科目每人每科75元。
3、如遇缴费问题请拨易宝支付24小时客服热线4001-500-800或登陆易宝支付在线客服http://www.yeepay.com/x/index.html。
4、报考人员应在规定时间内,已确认报考费用缴纳成功后,方为报名成功!
5、报名结束(网上缴费截止时间)的60个工作日后,考生可凭身份证件并提供报名序号到所属报名点领取发票。发票领取时间为2个月,逾期未领不予保管(省直考区发票领取咨询电话:87615506,各考区考生可咨询各报名点)。
五、考试级别和科目
1、由于本次考试是招标师职业资格考试的第一年,参加全部4个科目(级别为考全科)考试的人员,必须在连续4个考试年度内通过应试科目;参加2个科目考试(级别为免2科)的人员,必须在2个连续考试年度内通过应试科目,方能取得资格证书。
2、考试共设4个科目。具体为:《招标采购专业知识与法律法规》、《招标采购项目管理》、《招标采购专业实务》和《招标采购合同管理》4个科目。
六、考试地点
我省2015年度招标师职业水平考试考点设在福州,具体地点详见准考证。
七、报考条件
凡中华人民共和国公民,遵守国家法律、法规,恪守职业道德,并符合下列条件之一的,可申请参加招标师资格考试:
(一)取得经济学、工学、法学或者管理学类专业大学专科学历,工作满6年,其中从事招标专业工作满4年;
(二)取得经济学、工学、法学或者管理学类专业大学本科学历,工作满4年,其中从事招标专业工作满3年;
(三)取得含经济学、工学、法学或者管理学类专业在内的双学士学位或者研究生班毕业,工作满3年,其中从事招标专业工作满2年;
(四)取得经济学、工学、法学或者管理学类专业硕士学位,工作满2年,其中从事招标专业工作满1年;
(五)取得经济学、工学、法学或者管理学类专业博士学位,从事招标专业工作满1年;
(六)取得其他学科门类上述学历或者学位的,其从事招标专业工作的年限相应增加2年。
根据《关于做好香港、澳门居民参加内地统一举行的专业技术人员资格考试有关问题的通知》(国人部发[2005]9号)文件精神,凡符合报考条件的香港和澳门居民均可按照规定的程序和要求,报名参加相应专业考试。
八、免试条件
符合考试报名条件,并具备下列一项条件的,可免试《招标采购项目管理》和《招标采购合同管理》2个科目,只参加《招标采购专业知识与法律法规》和《招标采购专业实务》2个科目的考试。
(一)2012年12月31日前,取得高级经济师或者高级工程师职称;
(二)通过全国统一考试取得监理工程师、造价工程师,或者注册咨询工程师(投资)资格证书的。
九、考生须知
1、应认真阅读准考证上的"考场规则”,并按有关要求进入考场,参加考试。
2、考生应诚信参考,自觉遵守《专业技术人员资格考试违纪违规行为处理规定》(人社部令第12号),在考试结束后,考试机构将进行雷同试卷的认定和处理。
3、考试科目共4科,《招标采购专业知识与法律法规》和《招标采购项目管理》2个科目为客观题,用2B铅笔在答题卡上作答。《招标采购专业实务》和《招标采购合同管理》科目既有客观题也有主观题。客观题用2B铅笔在答题卡上作答,主观题用黑色墨水笔作答。
《招标采购专业实务》和《招标采购合同管理》采取网络阅卷,应试人员务必在专用答题卡上作答,请注意以下事项:
(1)答题前要仔细阅读应试人员注意事项(试卷封二)和作答须知(答题卡首页);
(2)使用规定的作答工具作答;
(3)在专用答题卡划定的区域内作答。
4、考生应考时可携带黑色墨水笔,2B铅笔,橡皮,无声无文本编程功能的计算器。各科试卷卷本可作草稿纸使用,考后收回,不再另发草稿纸。
十、考试用书
2015年度招标师职业资格考试用书征订工作由福建招标与采购网负责,联系电话:0591-87826182、87811372。





